Ana Sayfa
Saüdak
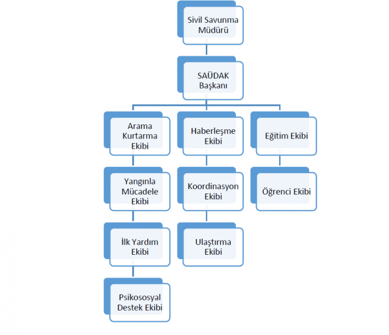
Organizasyon Şeması
Organizasyon Şeması

Organizasyon Şeması

SAÜDAK Organizasyon Şeması aşağıda belirtilmiş olup organizasyon şemasına göre Sivil Savunma Müdürü hariç SAÜDAK Başkanı, Ekip Amirleri ve üyeleri gönüllü personel ve/veya gönüllü öğrencilerden oluşmaktadır.

 

Fotoğraflar